HOTLINE 400-8778562
您当前位置:首页 > 合肥老年公寓 > 包河区养老院 > 合肥市包河区振亚老年公寓详情
时间:2026-03-13 02:21:29

合肥市包河区振亚老年公寓

基础概况

价格: 3000-5000元/月 床位: 300-500张
类型: 老年公寓 地区: 安徽/合肥/包河区
咨询电话: 400-8778562 机构名称: 合肥市包河区振亚老年公寓
机构地址 骆岗街道包河花园小区A区

机构简介

合肥市包河区振亚老年公寓拎包式入住:设置床位420张,实行功能分区管理,设有自理区、半自理区、失能区。中心按照养老机构建筑设计规范和技术标准要求,实行人性化设计,空间布局合理,服务功能完善,服务设施齐全,装修色调以暖色为主,营造温馨安逸氛围,房间设有独立阳台、洗浴、卫生间,配有空调、电视、电话、呼叫铃等,提供“宾馆式”服务,满足老人“拎包式”入住需求。

目前,入住老人294人,其中:自理老人84人(含五保老人39人),半自理93人,全护理(失能)117人(含五保老人8人)。

专业化团队:中心举办者姜文学具有10多年养老服务经验,中心现有管理人员6人,专业技术人员13人(其中:助理社会工作师3人、医师1人、营养师1人、心理咨询师1人、护士6人、安全管理员1人),服务人员47人。中心注重从高等院校和人才市场引进人才从事管理运营,实行目标责任考核机制,定期进行职业道德教育和技能培训,做到教育培训常态化。

亲情化管理:根据老人不同需求,推出亲情化服务。设立社工站、阅览室、棋牌室、书画苑、礼佛堂、孝道堂、健身房、保健部、医护站、理疗室等,结合老人爱好和身体情况,组建兴趣爱好团体,开展喜闻乐见活动,真正使老人享受到养、康、医、乐、悦一体化服务。如生活服务上,为老人配备生活秘书和医疗健康顾问;在饮食服务上,成立家属伙食管理委员会,参与中心伙食管理;在老人关怀上,引入了社工、心理咨询师,开展了专业化干预、舒缓和调适。

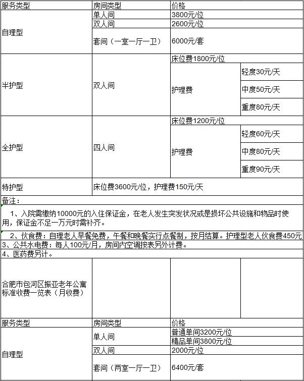
价格收费

配套设施

根据老人不同需求,推出亲情化服务。设立社工站、阅览室、棋牌室、书画苑、礼佛堂、孝道堂、健身房、保健部、医护站、理疗室等,结合老人爱好和身体情况,组建兴趣爱好团体,开展喜闻乐见活动,真正使老人享受到养、康、医、乐、悦一体化服务。如生活服务上,为老人配备生活秘书和医疗健康顾问;

在饮食服务上,成立家属伙食管理委员会,参与中心伙食管理;在老人关怀上,引入了社工、心理咨询师,开展了专业化干预、舒缓和调适。

注:以上关于振亚老年公寓的价格收费及服务内容以实地洽谈为准!

环境图片

合肥市包河区振亚老年公寓环境图片
合肥市包河区振亚老年公寓环境图片
合肥市包河区振亚老年公寓环境图片
合肥市包河区振亚老年公寓环境图片
合肥市包河区振亚老年公寓环境图片
合肥市包河区振亚老年公寓环境图片

交通信息

附近的公交站

义兴、义兴、老家束、院塘、包河苑、院塘、包河苑、院塘、老家束、院塘、同和民康小区。

附近的公交车

101路、141路、14路、23路、52路、902路、116路等。

地图导航去合肥市包河区振亚老年公寓查看地图

入住指南

入院条件

1)无传染病、精神病

2)女性满55周岁,男性满60周岁

3)知识分子优先

4)离退休干部优先

5)劳动模范、军人优先

入院手续办理

1)填写购买养老服务卡申请表

2)办理交款手续

3)凭交款凭证、本人及监护人身份证、户口本、签订甲、乙、丙三方入住协议

4)凭入住协议领取住房智能卡

5)入院。

附近机构

  • 名称
  • 地址
  • 价格
  • 详情