HOTLINE 400-8778562
您当前位置:首页 > 杭州老年公寓 > 富阳区养老院 > 杭州富春江曜阳国际老年公寓详情
时间:2026-03-12 23:35:13

杭州富春江曜阳国际老年公寓

基础概况

价格: 5000-10000元/月 床位: 500-1000张
类型: 老年公寓 地区: 浙江/杭州/富阳区
咨询电话: 400-8778562 机构名称: 杭州富春江曜阳国际老年公寓
机构地址 富阳市黄公望隐居地黄公望村

机构简介

富春江曜阳国际老年公寓秉承“人道,博爱,奉献”的红十字精神和“心系民生,回报社会”的公益理念,致力于中国老龄事业的发展,积极探索新型社会化养老模式,力求给老年朋友生活上的帮助和精神上的关怀,让每位入住公寓的老年朋友都能安享幸福、快乐的晚年生活,实现“老有所养、老有所医、老有所学、老有所乐、老有所为”的目标,推动社会和谐健康发展。

富春江曜阳国际老年公寓地处杭州富阳市黄公望隐居地黄公望村,占地100亩,公寓总建筑面积57349.3平方米,总投资近3亿元人民币。该项目得到了浙江省、杭州市、富阳市各级政府的关心和支持,项目一期已完成3栋高品质公寓楼和1栋会所、康复综合楼,计15395平方米。二期41954.3平方米的自理型公寓正在筹建中。

公寓与复旦大学附属华山医院、浙江富春江集团合作举办非营利性民营医院――富阳富春江曜阳老年医院,门诊将有多位上海华山医院教授级医生参与轮值。医院科室将设有:中西医内科(心血管科、神经内科、呼吸内科、糖尿病专科、内分泌科、精神科等);中西医康复科(心理咨询室、康复理疗室、推拿等),为入住的老年朋友提供医疗门诊、医疗护理、紧急救护、养生保健等服务,并与上海华山医院建立远程会诊系统及绿色转诊通道。

为了给老年朋友营造休闲、娱乐、健康的生活环境,公寓内的多功能休闲会所还设有:无障碍交流餐厅、节庆聚餐包房、图书室、电子阅览室、棋牌室、球类活动室、健身房、桑拿洗浴、美容美发、日用品超市、爱心客房等;室外可进行垂钓、门球、园艺、广场文化娱乐等各种丰富多彩的文体活动。

老年公寓按照市场化运作方式,采取会员制(会员保证金+住养费)运营模式,为老年朋友提供优质的养老养生服务。公寓将遵循人性化、高品质的管理理念,提供全天候、全过程、全方位的优质服务,确保 的服务贴心、老人舒心、子女放心!让老人的晚年生活更加丰富多彩!

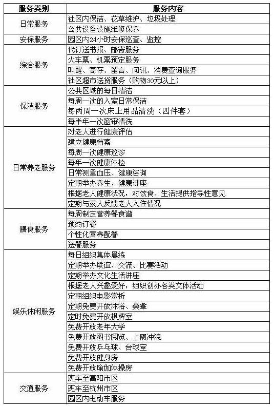
服务内容

服务内容

注:以上关于富春江曜阳国际老年公寓的价格收费及服务内容以实地洽谈为准!

环境图片

杭州富春江曜阳国际老年公寓环境图片
杭州富春江曜阳国际老年公寓环境图片
杭州富春江曜阳国际老年公寓环境图片
杭州富春江曜阳国际老年公寓环境图片
杭州富春江曜阳国际老年公寓环境图片
杭州富春江曜阳国际老年公寓环境图片

交通信息公交信息

地图导航去杭州富春江曜阳国际老年公寓查看地图

入住指南

暂无详细介绍,具体详情请致电咨询!

附近机构

  • 名称
  • 地址
  • 价格
  • 详情