基础概况
| 价格: | 2000-3000元/月 | 床位: | 50-100张 |
| 类型: | 养老院 | 地区: | 广西/南宁/兴宁区 |
| 咨询电话: | 400-8778562 | 机构名称: | 南宁市同仁养老院 |
| 机构地址 | 兴宁区南梧路2号 | ||
机构简介
南宁市同仁养老院创办于2006年,位于南宁市南梧路2号皇龙新城7号楼二层。建筑面积920平方米,设置床位60张。邻近狮山公园和东盟国际大酒店,地理位置优越,交通便利快捷。
自创办10年来, 秉承“以人为本,一切为老人服务”的宗旨与理念,立足于入住老人的实际需求,以人性化的护理服务、营养健康的伙食、宾馆式的居住环境、完备的配套设施、专业化的管理,致力于为入院老人提供无微不至的优质服务,颇受广大老年人与家属的好评与肯定。
请广大老年朋友表示最诚挚的问候与祝福,热烈欢迎各位老年朋友入住!
1. 完备的设施与优雅的环境: 共设有60个床位,居室设置双人间、三人间与四人间三种配套房间,每个房间内均配备有多功能护理床、照明、壁扇、空调、电视以及独立网络等硬件设施,其中,双人间还配备有独立卫生间,可供老年人方便及洗浴使用。公共活动空间配备有康复锻炼、影音电视、公共就餐的场地与设施,同时设立公共卫生间、公共洗浴房、洗衣间等附属设施。
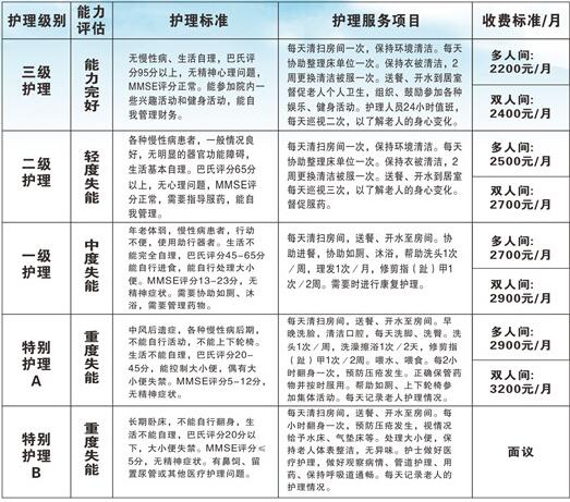
2. 人性化的服务与专业的管理: 根据不同老年群体的多元化需求,让入院老年住得安心,家属放心。将护理服务分为特级、一级、二级、三级等四个护理等级,并根据各类老年人的实际情况与家属的要求提供定制化、人性化的护理服务。同时配备有专职医生、护士、护工与保洁人工,为入住老人提供专业的医疗、护理、保洁服务。
3. 丰富的文化娱乐活动: 每月会为当月过生日的老年集中举办生日会;聘请专业人士到院与老人聊天谈心,并进行心理辅导;日常组织老人唱歌、做简易手工、读书读报;组织社会团体、学生、志愿者与社工到院开展慰问、表演、义工等活动。
4. 便捷的交通:南宁市同仁养老院位于南宁市兴宁区南梧路2号,市内有多条公交线路可直达,可乘63、601、605、705路公交车至望州明秀路口或乘22、28、66、67、81、90、606、802、803路公交车至南梧望州路口即到。
5.业务范围:为老年人提供生活照料、康复、护理、精神慰藉、文化娱乐等服务。
6.入住条件:无传染病、无精神病、无暴力倾向、无器质性疾病(心、肝、肺、肾、脑)需住院治疗的。
7.收费标准:费用已包含:床位费、护理费、伙食费,三级护理:2200/月,二级护理:2300/月,一级护理:2500/月,特级护理面议。







