重庆市巴南区花溪金阳老年养护中心
巴南区花溪街道养老服务中心是系日间照料、居家养老、机构养老 “三结合”的医疗、康复、护养型非营利性医养结合服务机构,总建筑面积近7000平方米。被国家发改委社会发展司、民政部社会福利和慈善事业促进司、全国老龄办政策研究部评选为全国养老服务业发展典型养老服务中心。

重庆顶级老年公寓
重庆锦霞康复托老中心
痴痪病人全程托护,瘫痪病人术后康复,骨折失能老人治疗,空巢失独老人康复,重庆锦霞医院:大渡口区百花村公交站旁。
公交线路225230207450大渡口区百花村公交站旁(大渡口武装部旁)。

重庆顶级老年公寓
华岩镇民安华福社区养老服务中心
地铁路线:
二号线:大渡口金家湾转公交车到民安华福
五号线:每美家民安华福站
自驾路线:
导航:爱老宝、或者民安华福46幢

重庆顶级老年公寓
重庆永益老年公寓
重庆永益老年公寓,是专门为城乡老年人新建“医养结合”的老年公寓。
位于合川区南津街街道办事处花园社区肖家坝,紧邻生态优美的涪江支流小安溪河畔。
距合川城区2公里,交通方便。
重庆永益老年公寓,占地50余亩,其中绿色蔬菜基地30余亩。
首期建有内设电梯的住宿大楼、娱乐大厅、医院、食堂及活动用房6000余平方米;休闲广场3000余平方米;健身步道500余米。

重庆顶级老年公寓
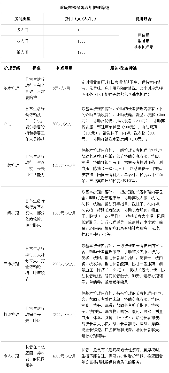
重庆南岸区南山松翠园老年公寓


重庆顶级老年公寓
重庆顶级老年公寓(2026年03月),感兴趣的长者拨打:电话:400-8778562 了解具体收费/预约参观!
推荐:重庆养老院排名、价格表。
特别提醒:文章收集整理于网络,若出现排名、价格等仅供参考,实际情况以官网为准,部分文章摘抄于网络,若有侵权请联系我们删除!







